医院导航
预约挂号
全部
全部
新闻
医生
图片
视频
网站首页
医院概况
医院简介
医院领导
机构设置
医院历史
医院荣誉
院容院貌
联系我们
医院动态
医院公告
医院新闻
政策法规
人才招聘
招标信息
国卫宣传
文明创建
清廉医院
省医驻邵
专科建设
内科片
外科片
门诊医技片
护理天地
党建群团
群团工作
党建工作
纪检监察
医疗服务
预约挂号
城乡医保
科普知识
就诊指南
就医须知
门诊排班
地图指引
科研教学
科研工作
临床教学
GCP机构
研究生导师简介
院务公开
清廉医院
当前位置:
网站首页
邵阳市中心医院
科研教学
临床教学
住院医师规范化培训
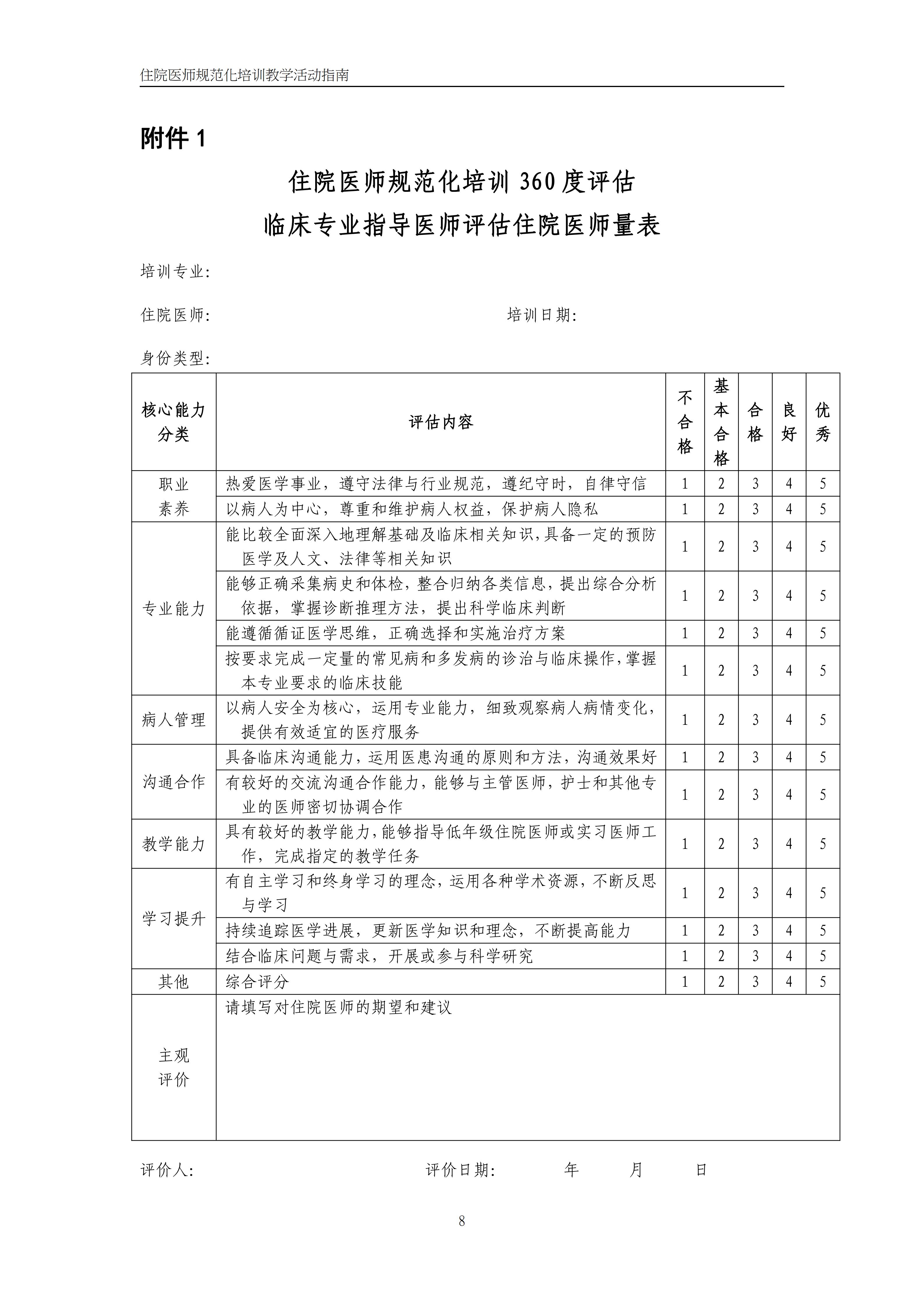
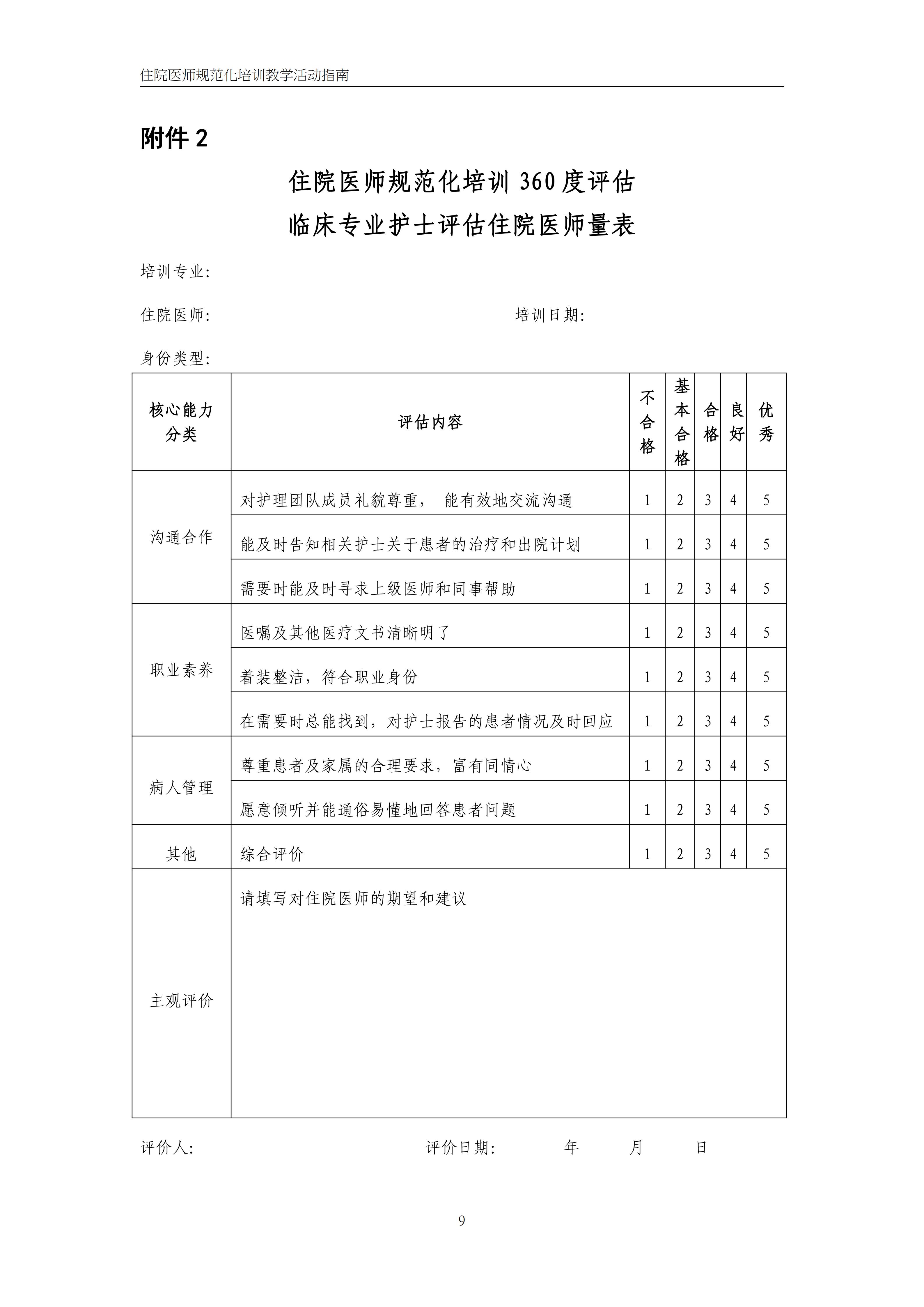
住院医师规范化培训360度评估指南(2022年版)
2025-10-31 10:58:02
783
收藏
上一页:
住院医师规范化培训迷你临床演练评估指南(2022 年版)
下一页:
住院医师规范化培训晨间报告实施指引(2022年版)